Наверх
Перейти к контенту
+375 (029) 29-25-888
vtk@vgtk.by
08:30 — 17:15
Главная
Конституция Республики Беларусь
Государственные символы Республики Беларусь
Государственное устройство Республики Беларусь
Руководство
История
Символика
Доска почёта
Одно окно
Электронное обращение
Ресурсный центр
Библиотека
Организация "Ветеран"
Совет руководителей УССО
Распределение выпускников
Борьба с коррупцией
Автосервис
Автошкола
Платные услуги
Продукция
Новости колледжа
СМИ о нас
Фотогалерея
Фотогалерея выпускников
Архив новостей
Расписание дневное
Расписание заочное
Расписание кружков
Расписание спортивных секций
План учебных кабинетов
План административных кабинетов
Цикловые комиссии
Учебные программы и планы
Методическая работа
Куратору
Профсоюз работников
Воспитательный отдел цели
Воспитательный отдел структура
СППС сотрудники
СППС Сиротам
СППС Нормативно-правовые акты
День информирования
Экспериментальная деятельность
Год исторической памяти
Конкурсы
Музей
СППС Информация общая
СППС Информация родителям
СППС Информация педагогам
СППС Информация учащимся
Награды колледжа
Награды Worldskills 2022
Награды Worldskills 2020
Награды Worldskills 2019
Награды Worldskills 2018
Награды Worldskills 2017 и ранее
Спортивные достижения легкая атлетика
Спортивные достижения баскетбол
Спортивные достижения волейбол
Спортивные достижения мини-футбол
Спортивные достижения другие
Лауреаты специального фонда президента
Достижения культурная деятельность
Выставки и конкурсы
Достижения БРСМ
Достижения МООП
Контакты
Отделение архитектуры и градостроительства
Отделение робототехники, систем и сетей
Отделение автосервиса и электроники транспортных средств
Отделение сварочных и автомобильных технологий
Отделение строительных технологий
Отделение автоматизации и машиностроения
Отделение электроники и информационных технологий
Заочное отделение
Объединения волонтерский отряд
Объединения профсоюз учащихся
Объединения БРСМ
Объединения МООП
Молодежный культурный центр
Спортивная жизнь
Летняя занятость
Календарь значимых событий
Конкурс "Футбол для всех"
Трудоустройство молодежи
Расположение общежитий
Общежитие необходимое для заселения
Общежитие правила
Общежитие мероприятия
Проморолики "О колледже"
Проморолики "Абитуриент 2022"
Специальности ССО
Специальности ПТО
Специальности заочное
RU
BY
EN
Учреждение образования
Витебский государственный технический колледж
Витебский государственный технический колледж
Колледж
История
Символика
Руководство
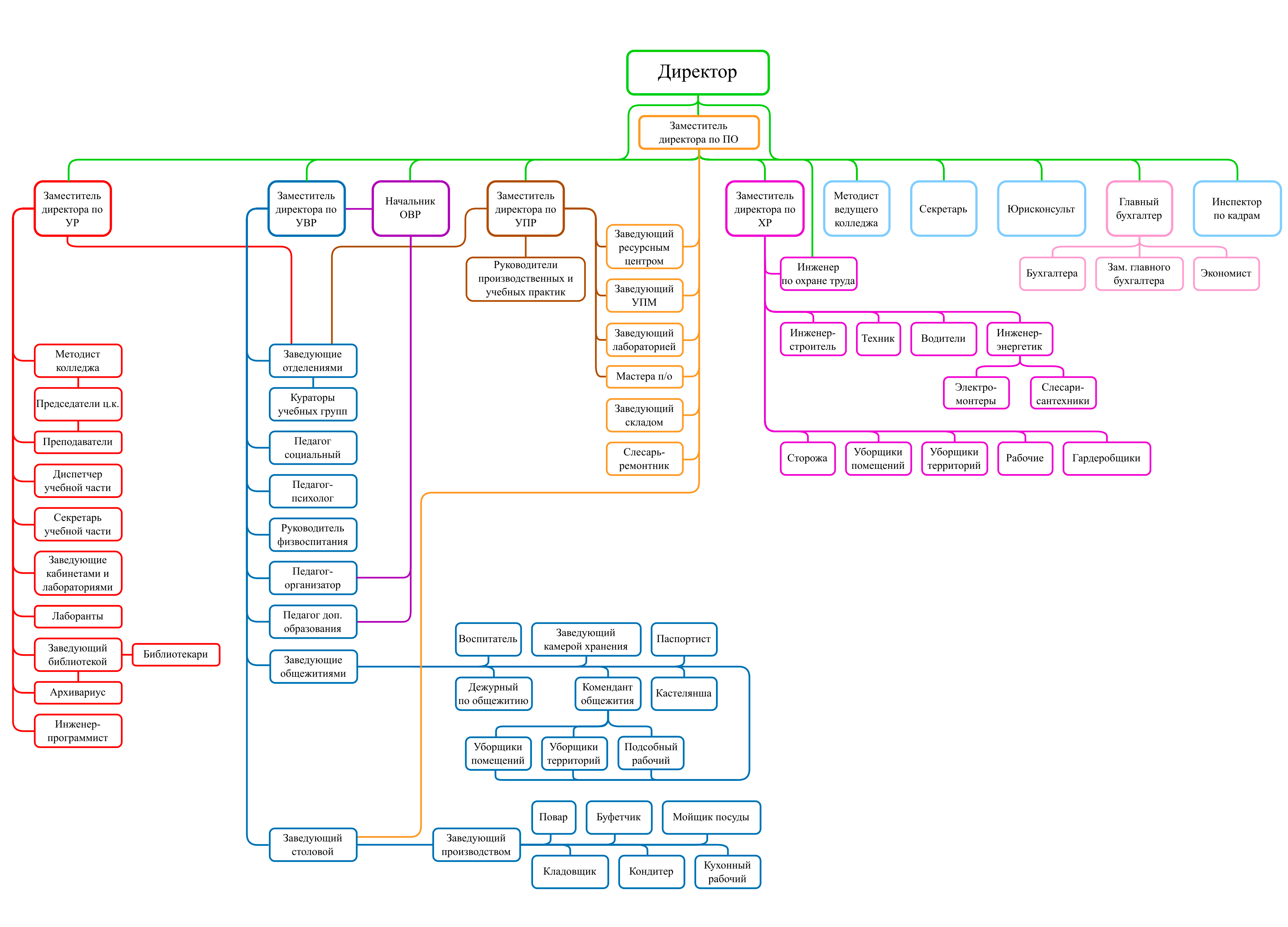
Структура колледжа
Доска почета
Совет Руководителей колледжей
Организация "Ветеран"
Общежитие
Библиотека
Одно окно
Инклюзивное образование
Борьба с коррупцией
Обращения граждан и юридических лиц
Политика обработки персональных данных
ГОСУДАРСТВО
Конституция Республики Беларусь
Президент Республики Беларусь
Государственные символы Республики Беларусь
Государственное устройство Республики Беларусь
Достижения
Награды колледжа
PROFSKILLS
2026
2025
2024
2023
2022 и ранее
СПОРТ
Легкая атлетика
Баскетбол
Волейбол
Мини-футбол
Другие достижения
ДРУГИЕ
Лауреаты специального фонда Президента РБ
Культурная деятельность
Выставки и конкурсы
ПО ОО «БРСМ»
«МООП»
Новости
Новости колледжа
Значимые даты
СМИ о колледже
Фотогалерея выпускников
Архив новостей
Абитуриентам
СПЕЦИАЛЬНОСТИ
ССО
ПТО
Заочное
ПРИЕМНАЯ КОМПАНИЯ
План приема ССО
План приема ПТО
График работы ССО
График работы ПТО
Правила приема ССО
Правила приема ПТО
Документы для
поступления
ПРОМОРОЛИКИ
Абитуриент 2026
"О колледже"
"Лучший колледж!"
ОБЩЕЖИТИЕ
Местоположение общежитий
Необходимые вещи и документы
АКТУАЛЬНОЕ
Международное сотрудничество
Высшее образование
Учащимся
РАСПИСАНИЕ
Дневное отделение
Заочное отделение
Расписание курсов
Расписание кружков
и секций
ОТДЕЛЕНИЯ
Архитектуры и градостроительства
Робототехники и автоматизации производств
Автосервиса и электронных систем
Сварочных и автомобильных технологий
Строительных технологий
Автоматизации и машиностроения
Электроники и информационных технологий
Заочное отделение
МОЛОДЕЖНЫЕ ОБЪЕДИНЕНИЯ И ДЕЯТЕЛЬНОСТЬ
Волонтерский отряд
Профсоюз учащихся
БРСМ
МООП
Молодежный культурный центр
Спортивная жизнь
Летняя занятость
Трудоустройство молодежи
ДОСКА ПОЧЕТА
Студенты
Спортсмены
АКТУАЛЬНОЕ
Календарь значимых событий
Геноцид белорусского народа
Единство народа в памяти поколений
Военная служба в Республике Беларусь
Государственные гарантии многодетным семьям
Всебелорусская акция "Народная летопись Великой Отечественной войны: вспомним всех"
Воспитательная работа
ВОСПИТАТЕЛЬНЫЙ ОТДЕЛ
Цели
Структура
ДЕЯТЕЛЬНОСТЬ
Единый день информирования
Школа Активного Гражданина
2026 - Год белорусской женщины
Конкурсы
Музей
ПСИХОЛОГИЧЕСКАЯ ПОМОЩЬ
Специалисты
Детям, оставшимся без попечения родителей
Нормативно-правовые акты
ИНФОРМАЦИЯ
Общая
Родителям
Педагогам
Учащимся
МЧС информирует
Преподавателям
ПРЕПОДОВАТЕЛЯМ
Методическая работа
Цикловые комиссии
Учебные программы и планы
Нормативные документы
Экспериментальная деятельность
Куратору
Профсоюз
Услуги
Центр компетенций
Автосервис
Автошкола
Платные курсы
Продукция
Партнерам
Распределение выпускников
Нормативные документы
Контакты
Витебский государственный технический колледж
Колледж
›
История
›
1950-ые — 1990-ые
2000-ые
Наши дни
Символика
Руководство
Структура колледжа
Доска почета
Совет руководителей колледжей
›
Документы
Учреждения ССО
Президиум Совета
Тематика заседаний
Новости
СМИ
Организация "Ветеран"
›
Цели
Приказы о реорганизации
Совет ветеранов
План заседаний
Заслуженные ветераны труда
"Ветеран" — наша жизнь
Сохранение исторической памяти
Итоги работ
Отзывы
Общежитие
›
Расположение общежитий
Необходимое для заселения
Правила
3-D тур общежития
Работа СППС
Мероприятия
Библиотека
›
О библиотеке
Полезные ссылки
Русская литература
Беларуская літаратура
Электронная библиотека
Новинки литературы
"Библиотека Online"
Конкурсы
Мир православия
Достижения
ПРОФБиблиотека.by
Одно окно
›
Администрация
График приёма граждан
Телефоны
Административные процедуры
Вышестоящий орган
Банковские учреждения
План кабинетов
Инклюзивное образование
Борьба с коррупцией
Обращения граждан и юридических лиц
›
Электронное обращение
Порядок рассмотрения обращений
Политика обработки персональных данных
ГОСУДАРСТВО
Конституция Республики Беларусь
Президент Республики Беларусь
Государственные символы Республики Беларусь
Государственное устройство Республики Беларусь
Достижения
›
Награды колледжа
Profskills
›
2026
2025
2024
2023
2022
2020 и ранее
Спорт
›
Легкая атлетика
Баскетбол
Волейбол
Мини-футбол
Другие достижения
Другие достижения
›
Лауреаты специального фонда Президента РБ
Культурная деятельность
Выставки и конкурсы
ПО ОО «БРСМ»
«МООП»
Новости
›
Новости колледжа
Значимые даты
СМИ о колледже
Фотогалерея выпускников
Архив новостей
Абитуриентам
›
Специальности
›
ССО
ПТО
Заочное
Приемная кампания
›
План приема ССО
План приема ПТО
График работы ССО
График работы ПТО
Правила приема ССО
Правила приема ПТО
Документы для поступления
Проморолики
›
Абитуриент 2026
"О колледже"
"Лучший колледж!"
Общежитие
›
Местоположение общежитий
Необходимые вещи и документы
Актуальное
›
Международное сотрудничество
Высшее образование
Учащимся
›
Дневное отделение
›
Сегодня
Завтра
Заочное отделение
›
Сегодня
Завтра
Расписание курсов
›
«Электрогазосварщик»
«Облицовщик-плиточник»
Расписание кружков и секций
Отделения
›
Архитектуры и градостроительства
Робототехники и автоматизации производств
Автосервиса и электронных систем
Сварочных и автомобильных технологий
Строительных технологий
Автоматизации и машиностроения
Электроники и информационных технологий
Заочное отделение
Молодежные объединения и деятельность
›
Волонтерский отряд
Профсоюз учащихся
БРСМ
МООП
Молодежный культурный центр
Спортивная жизнь
Летняя занятость
Трудоустройство молодежи
Доска почета
›
Студенты
Спортсмены
Актуальное
›
Календарь значимых событий
Геноцид белорусского народа
Единство народа в памяти поколений
Военная служба в Республике Беларусь
Государственные гарантии многодетным семьям
Всебелорусская акция "Народная летопись Великой Отечественной войны: вспомним всех"
Воспитательная работа
›
Воспитательный отдел
›
Цели
Структура
Деятельность
›
Единый день информирования
Школа Активного Гражданина
2026 - Год белорусской женщины
Конкурсы
Музей
Психологическая помощь
›
Специалисты
Детям, оставшимся без попечения родителей
Нормативно-правовые акты
Информация
›
Общая
Родителям
Педагогам
Учащимся
МЧС информирует
Преподавателям
›
Методическая работа
›
Методическая работа
Цикловые комиссии
Учебные программы и планы
Нормативные документы
Экспериментальная деятельность
Куратору
Профсоюз
Услуги
›
Центр компетенций
›
Мастерские
Оборудование
Деятельность
Видеообзор ЦК
3D-тур по ЦК
Новости ЦК
СМИ о ЦК
Документы
Онлайн-обучение
ПрофиТест
Контакты
Автосервис
Автошкола
Платные курсы
Продукция
Партнерам
›
Распределение выпускников
Нормативные документы
Контакты
Колледж
История
Символика
Руководство
Структура колледжа
Доска почёта
Совет руководителей колледжей
Организация "Ветеран"
Общежитие
Библиотека
Одно окно
Инклюзивное образование
Борьба с коррупцией
Обращения граждан и юридических лиц
Политика обработки персональных данных
История
1950-ые — 1990-ые
2000-ые
Наши дни
Назад
Совет руководителей колледжей
Документы
Учреждения ССО
Президиум Совета руководителей
Тематика заседаний
Новости
СМИ
Назад
Организация "Ветеран"
Цели
Приказы о реорганизации
Совет ветеранов
План заседаний
Заслуженные ветераны труда
"Ветеран" — наша жизнь
Сохранение исторической памяти
Итоги работ
Отзывы
Назад
Общежитие
Расположение общежитий
Необходимое для заселения
Правила
3-D тур общежития
Работа СППС
Мероприятия
Назад
Библиотека
О библиотеке
Полезные ссылки
Русская литература. Произведения
Беларуская літаратура. Творы
Электронная библиотека
Новинки литературы
"Библиотека Online"
Конкурсы
Мир православия
Достижения
ПРОФБиблиотека.by
Назад
Одно окно
Администрация
График личного приема граждан
Телефоны
Административные процедуры
Вышестоящий орган
Банковские учреждения
План кабинетов
Назад
Обращения граждан и юридических лиц
Электронное обращение
Порядок рассмотрения обращений
Назад
Структура колледжа